Rock Identification: Unearthing Earth's Stories

A Journey Through Minerals and Rocks

Dr. Adam Hogan
NC State Chemistry Department

Dioptase and Mimetite, Tsumeb Namibia

Why Do Rocks… Rock?

  • Windows to Earth's History: Rocks tell stories of ancient environments, volcanic eruptions, mountain building, and the evolution of life.
  • Essential Resources: Building materials, metals, energy sources, gemstones.
  • Understanding Our Planet: Helps us understand natural hazards (earthquakes, volcanoes), landscape formation, and climate change.
  • Pure Fascination: The beauty and diversity of the mineral world!

Defining Our Subject: What is a Rock?

Definition

A naturally occurring solid aggregate of one or more minerals.

Components:

  • Primarily minerals, but can include mineraloids or organic materials.

Formation:

  • Result of dynamic geological processes over vast timescales.

Key Distinctions:

  • Minerals: Naturally occurring, inorganic solids with defined chemical composition and crystal structure.
  • Soils: Weathered rock material mixed with organic matter.

The Never-Ending Story: The Rock Cycle

The rock cycle illustrates the transformations between the three main rock types.

  • Continuous Process: Rocks are constantly transforming from one type to another.
  • Driving Forces: Heat, pressure, weathering, erosion, melting, cooling, and cementation.
  • Interconnected Journey: All three rock types can transform into any other type.
  • Time Scale: These are slow processes, often occurring over millions of years.

Igneous Rocks: Forged in Fire

Definition

Formed from the cooling and solidification (crystallization) of molten rock (magma or lava).

Two Main Categories:

  • 🌋 Volcanic (Extrusive)

    • Formed on Earth's surface from lava (e.g., basalt, rhyolite, obsidian).
    • Cools quickly.
  • 🏔️ Plutonic (Intrusive)

    • Formed underground from magma (e.g., granite, gabbro, diorite).
    • Cools slowly.

Igneous Composition: Silica Content Rules

  • Felsic (High Silica >65%): Light-colored. Examples: Granite, Rhyolite.
  • Intermediate (Silica 55-65%): Medium gray. Examples: Diorite, Andesite.
  • Mafic (Silica 45-55%): Dark-colored. Examples: Gabbro, Basalt.
  • Ultramafic (Silica <45%): Very dark. Examples: Peridotite, Komatiite.

Igneous Textures: Cooling Rate Matters

  • Fine-Grained (Aphanitic)

    • Rapid cooling (extrusive), small crystals, often not visible to naked eye.
    • Examples: Basalt, Rhyolite, Volcanic Glass (Obsidian - no crystals!)
  • Coarse-Grained (Phaneritic)

    • Slow cooling (intrusive), large, visible crystals.
    • Examples: Granite, Gabbro, Diorite
  • Porphyritic

    • Mixed grain sizes (phenocrysts in a finer groundmass) indicating two-stage cooling.
    • Example: Porphyritic Andesite

Metamorphic Rocks: Changed by Heat & Pressure

Definition

Formed by alteration of existing rocks under high heat and/or pressure, without melting.

Key Conditions:

  • Elevated Temperatures (150-850°C) & High Pressures

Solid-State Transformation. Parent Rock can be any type.

Types of Metamorphism

  • Contact Metamorphism

    • Heat from igneous intrusion. Examples: Marble, Quartzite, Hornfels.
  • Regional Metamorphism

    • Large-scale pressure/heat (mountain building). Examples: Slate, Schist, Gneiss.
  • Dynamic Metamorphism

    • Pressure along fault zones.

Metamorphic Textures

Foliated Texture (Layered)

  • Slate: Fine-grained sheets.
  • Phyllite: Silky sheen.
  • Schist: Visible platy minerals.
  • Gneiss: Coarse, distinct bands.

Non-Foliated Texture (Not Layered)

  • Marble, Quartzite, Hornfels.

Metamorphic Grade: Low → High intensity.

Sedimentary Rocks: Surface Archives

Definition

Formed from accumulation, compaction, and cementation of sediments.

Process: Weathering → Erosion → Deposition → Compaction → Cementation

  • Cover ~75% of Earth's land surface.
  • Often contain fossils.

Classifying Sedimentary Rocks

Clastic (Fragmental)

  • Conglomerate/Breccia, Sandstone, Siltstone, Shale.

Chemical (Precipitated)

  • Limestone, Rock Salt, Rock Gypsum, Chert.

Organic (Biological)

  • Coal, Chalk, Coquina, Fossiliferous Limestone.

Identifying Minerals: Keys to Rocks

Understanding mineral properties is crucial. Use a combination of properties!

Key Properties:

  • Color, Luster, Streak, Hardness, Crystal Habit, Cleavage & Fracture, Special Properties.

Property 1: Color

Definition: Visible appearance of the mineral.

Important Notes:

  • Often unreliable for identification due to impurities
  • Same mineral can have multiple colors (e.g., Quartz varieties)
  • Some minerals have characteristic colors (e.g., Sulfur - yellow, Malachite - green)
  • Best used in combination with other properties

Property 2: Luster

Definition: How light reflects from a mineral surface.

Types:

  • Metallic: Shiny like metal (e.g., Pyrite, Galena)
  • Non-metallic:
    • Vitreous: Glassy (e.g., Quartz)
    • Pearly: Pearl-like (e.g., Talc)
    • Earthy: Dull, clay-like (e.g., Kaolinite)
    • Silky: Fibrous appearance (e.g., Chrysotile)

Property 3: Streak

Definition: Color of mineral in powdered form.

Test: Rub on unglazed porcelain. More reliable than surface color.

  • Hematite: Reddish-brown streak.
  • Pyrite: Greenish-black streak.
  • Sulfur: Yellow streak.

Property 4: Hardness

Definition: Resistance to scratching. (Mohs Scale 1-10)

Key Testing Tips:

  • Always test on a fresh, unweathered surface
  • Test both directions (does A scratch B? does B scratch A?)
  • Use common tools: fingernail (~2.5), penny (~3.5), knife/glass (~5.5)
  • Hardness is often the most reliable property for identification

Property 5: Crystal Habit

Definition: Characteristic external crystal shape.

Forms: Cubic (Pyrite), Hexagonal (Quartz), Prismatic (Tourmaline), Tabular (Mica), Massive, etc.

Observation Tips:

  • Microscope helpful for tiny crystals
  • Many minerals have characteristic angles between faces
  • Look for repeated geometric patterns

Property 6: Cleavage & Fracture

Cleavage: Breaks on smooth, flat planes.

Examples: Mica (1 dir.), Halite (3 dir. @90°), Calcite (3 dir. not @90°).

Fracture: Irregular breakage.

Conchoidal: Curved (Quartz). Uneven: Rough.

Property 7: Special Properties

  • Magnetism: (Magnetite).
  • Acid Reaction (Vinegar): (Calcite fizzes).
  • Fluorescence (UV): (Some Fluorite, Calcite).
  • Taste (Caution!): (Halite - salty).
  • Feel: (Talc - soapy).
  • Specific Gravity: (Galena - heavy).

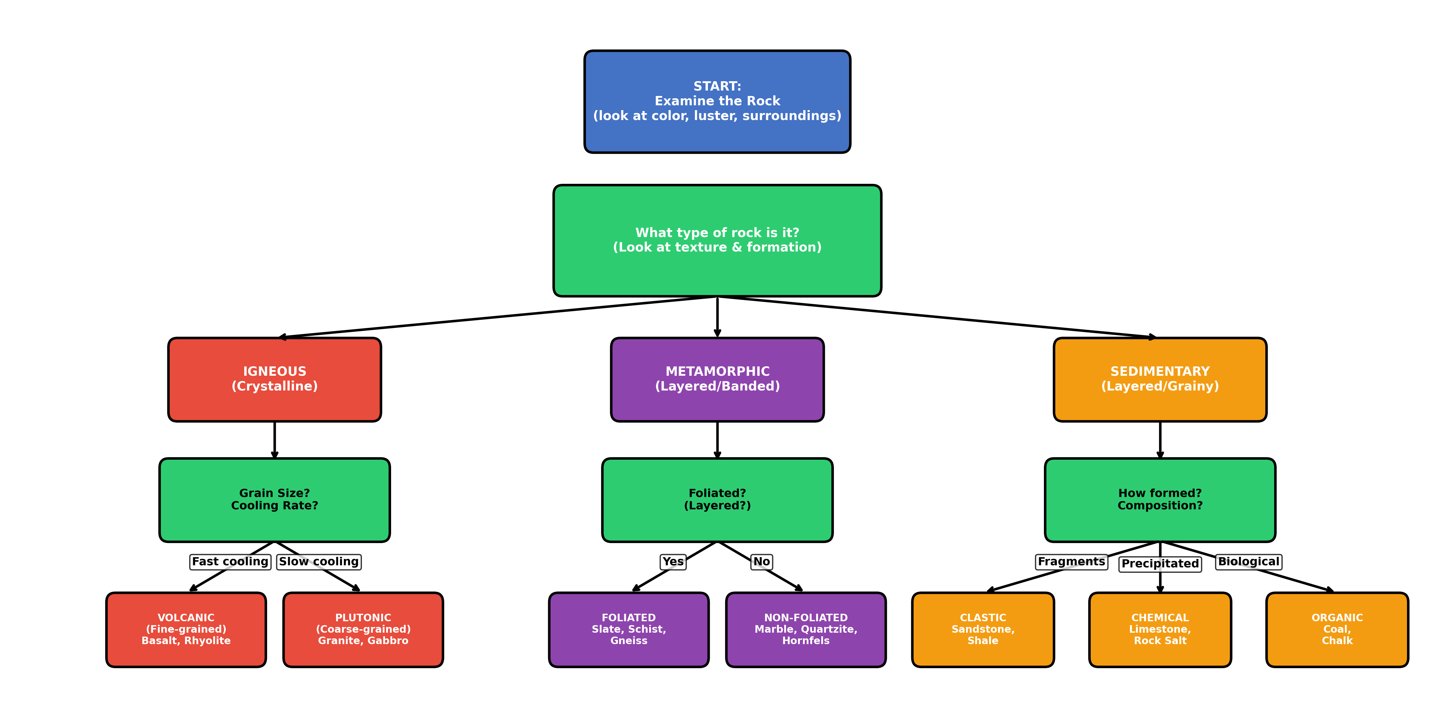
Rock Identification Flowchart

Rock Identification Flowchart - Igneous

If you think it's IGNEOUS:

Step 2: Where did it cool?

  • Large crystals (>1mm): Cooled slowly underground → Plutonic
  • Small crystals (<1mm): Cooled quickly on surface → Volcanic

Step 3: What's the color?

  • Light colors (white/pink/gray): High silica → Felsic (Granite/Rhyolite)
  • Medium colors (gray): Medium silica → Intermediate (Diorite/Andesite)
  • Dark colors (black/green): Low silica → Mafic (Gabbro/Basalt)

Rock Identification Flowchart - Metamorphic

If you think it's METAMORPHIC:

Step 2: Is it foliated (layered)?

YES - Foliated:

  • Fine layers, splits easily: Slate
  • Shiny, wavy layers: Phyllite
  • Visible crystals, platy minerals: Schist
  • Coarse bands of light/dark: Gneiss

NO - Non-foliated:

  • Fizzes with vinegar: Marble (from limestone)
  • Very hard, glassy: Quartzite (from sandstone)
  • Dark, fine-grained: Hornfels (contact metamorphism)

Rock Identification Flowchart - Sedimentary

If you think it's SEDIMENTARY:

Step 2: How was it formed?

Clastic (fragments):

  • Large pieces (>2mm): Conglomerate/Breccia
  • Sand-sized grains: Sandstone
  • Fine particles: Siltstone/Shale

Chemical (precipitated):

  • Fizzes with vinegar: Limestone
  • Tastes salty: Rock Salt
  • Very hard, waxy luster: Chert

Organic (biological):

  • Black, burns: Coal
  • White, soft, chalky: Chalk

ID Challenge: Quartz vs. Calcite

Two common minerals that can be confused:

Quartz:

  • Hardness: 7 (scratches glass)
  • Cleavage: None (conchoidal fracture)
  • Acid Test: No reaction with vinegar
  • Luster: Vitreous (glassy)
  • Crystal Form: Hexagonal prisms

Calcite:

  • Hardness: 3 (scratched by penny)
  • Cleavage: Perfect in 3 directions (rhombs)
  • Acid Test: Fizzes with vinegar
  • Luster: Vitreous to pearly
  • Crystal Form: Rhombohedrons, scalenohedral

ID Challenge: Pyrite vs. Gold

"Fool's Gold" vs. the real thing:

Pyrite ("Fool's Gold"):

  • Hardness: 6.5 (harder than steel)
  • Streak: Greenish-black
  • Behavior: Brittle, breaks when struck
  • Crystal Form: Cubic crystals
  • Specific Gravity: 5.0

Gold:

  • Hardness: 2.5-3 (soft, scratched by penny)
  • Streak: Golden yellow
  • Behavior: Malleable, bends when struck
  • Crystal Form: Usually nuggets or flakes
  • Specific Gravity: 19.3 (very heavy)

ID Challenge: Fluorite vs. Amethyst

Purple minerals can be tricky:

Fluorite:

  • Hardness: 4 (scratched by knife)
  • Cleavage: Perfect octahedral (4 directions)
  • Crystal Form: Cubic or octahedral
  • Fluorescence: Often fluoresces under UV light
  • Specific Gravity: 3.2

Amethyst (Purple Quartz):

  • Hardness: 7 (scratches glass)
  • Cleavage: None (conchoidal fracture)
  • Crystal Form: Hexagonal prisms
  • Fluorescence: Usually none
  • Specific Gravity: 2.65

ID Challenge: Fluorite vs. Calcite

When both are clear or white:

Fluorite:

  • Hardness: 4 (scratched by knife)
  • Acid Test: No reaction with HCl
  • Cleavage: Perfect octahedral
  • Specific Gravity: 3.2
  • Fluorescence: Often fluoresces

Calcite:

  • Hardness: 3 (scratched by penny)
  • Acid Test: Fizzes vigorously with vinegar
  • Cleavage: Perfect rhombohedral
  • Specific Gravity: 2.7
  • Double Refraction: Shows double images

ID Challenge: Hornblende vs. Black Tourmaline (Schorl)

Two dark minerals that can be confused:

Hornblende:

  • Hardness: 5-6 (scratched by steel)
  • Cleavage: Perfect in 2 directions at 56° and 124°
  • Crystal Form: Prismatic, often stubby
  • Luster: Vitreous to silky
  • Habit: Often in metamorphic rocks

Black Tourmaline (Schorl):

  • Hardness: 7-7.5 (scratches glass)
  • Cleavage: None (conchoidal fracture)
  • Crystal Form: Long prismatic, triangular cross-section
  • Luster: Vitreous to resinous
  • Habit: Often in pegmatites and granites

ID Challenge: Serpentine vs. Jade

Two green minerals often confused:

Serpentine:

  • Hardness: 2.5-4 (soft, scratched by knife)
  • Luster: Waxy to greasy, sometimes silky
  • Texture: Often fibrous or massive
  • Feel: Soapy or greasy to touch
  • Occurrence: Metamorphic rocks, often altered ultramafic rocks

Jade (Jadeite/Nephrite):

  • Hardness: 6-7 (scratches glass)
  • Luster: Vitreous to greasy
  • Texture: Extremely tough and compact
  • Feel: Smooth, cool to touch
  • Occurrence: High-pressure metamorphic rocks

ID Challenge: Hematite vs. Magnetite

Two iron oxides with different properties:

Hematite:

  • Hardness: 5-6 (scratched by steel)
  • Streak: Red-brown to cherry red
  • Magnetism: Not magnetic (or weakly magnetic)
  • Luster: Metallic to earthy
  • Color: Reddish-brown, black, or steel gray

Magnetite:

  • Hardness: 5.5-6.5 (scratched by steel)
  • Streak: Black
  • Magnetism: Strongly magnetic (attracts iron)
  • Luster: Metallic
  • Color: Black to dark gray

ID Challenge: Shale vs. Slate

Distinguishing sedimentary from metamorphic:

Shale:

  • Origin: Sedimentary (compressed mud/clay)
  • Texture: Soft, earthy, breaks along bedding planes
  • Hardness: 1-2 (very soft, scratched by fingernail)
  • Smell: Often has earthy/muddy smell when wet
  • Layers: Breaks along original sedimentary layers

Slate:

  • Origin: Metamorphic (from shale under heat/pressure)
  • Texture: Hard, dense, perfect cleavage
  • Hardness: 3-4 (scratched by knife)
  • Sound: Rings when struck with hammer
  • Layers: Breaks along metamorphic cleavage planes

ID Challenge: Olivine vs. Epidote

Two green minerals in different rock types:

Olivine:

  • Hardness: 6.5-7 (scratches glass)
  • Color: Olive green to yellow-green
  • Cleavage: None (conchoidal fracture)
  • Occurrence: Mafic/ultramafic igneous rocks (basalt, peridotite)
  • Crystal Form: Usually granular masses

Epidote:

  • Hardness: 6-7 (scratches glass)
  • Color: Yellow-green to dark green
  • Cleavage: Perfect in one direction
  • Occurrence: Metamorphic rocks, altered igneous rocks
  • Crystal Form: Prismatic crystals, often striated

NC Geology: A Rich Tapestry

North Carolina contains three distinct geological regions, each with unique rock types and formation histories.

Coastal Plain Region 🏖️

Characteristics:

  • Age: Youngest geological region (Cretaceous to Recent)
  • Elevation: Sea level to ~300 feet
  • Rock Types: Primarily sedimentary rocks
  • Common Formations: Sand, clay, limestone, marl

Notable Features:

  • Rich in fossils (marine shells, shark teeth)
  • Unconsolidated sediments from ancient sea floors
  • Phosphate deposits in some areas
  • Evidence of changing sea levels over time

Piedmont Region ⛰️

Characteristics:

  • Age: Ancient Paleozoic roots (300-500 million years)
  • Elevation: 300-1,500 feet
  • Rock Types: Metamorphic and igneous rocks
  • Common Rocks: Gneiss, schist, slate, granite

Notable Features:

  • Evidence of ancient mountain building (Appalachian orogeny)
  • Granite plutons and metamorphic core complexes
  • Gold-bearing quartz veins (historic mining areas)
  • Diabase dikes cutting through older rocks

Blue Ridge Region 🏞️

Characteristics:

  • Age: Oldest rocks in NC (up to 1.8 billion years)
  • Elevation: 1,500-6,684 feet (Mt. Mitchell)
  • Rock Types: High-grade metamorphic and igneous
  • Common Rocks: Gneiss, amphibolite, quartzite, granite

Notable Features:

  • Highest elevations in eastern North America
  • Ancient basement rocks exposed through erosion
  • Spectacular mineral diversity (garnet, mica, feldspar)
  • Thrust faults from ancient continental collisions

Exploring NC Geology: Resources

NC Geological Survey (DEQ):

Books:

  • Smithsonian Handbooks: Rocks & Minerals
  • Audubon Field Guide to Rocks and Minerals
  • Exploring Geology of the Carolinas

Websites:

Apps:

  • Rockd - Geology field app for finding and sharing locations

State Parks & Museums also offer info.

Common NC Rock Formations

Understanding typical rock formations helps with field identification:

Quartz Float

What is it?

Loose pieces of quartz veins weathered from host rock and scattered across the landscape.

Where to find:

  • Piedmont region creek beds and hillsides
  • Often indicates gold-bearing areas (historical mining)
  • Common in areas with metamorphic host rocks

Identification:

  • White to milky appearance
  • Hardness 7 (scratches glass)
  • No cleavage (conchoidal fracture)
  • Often angular pieces from vein breakage

Pegmatite Dikes

What is it?

Very coarse-grained igneous intrusions with crystals >1 inch.

Where to find:

  • Blue Ridge and Piedmont regions
  • Cut through gneiss and schist
  • Often in road cuts and quarries

Identification:

  • Giant crystals of quartz, feldspar, mica
  • Light-colored (felsic composition)
  • Sharp contact with host rock
  • May contain gemstones (beryl, tourmaline)

Diabase Dikes

What is it?

Dark, fine-grained igneous intrusions that cut through older rocks.

Where to find:

  • Throughout NC, especially Piedmont
  • Linear features in landscape
  • Often form ridges due to erosion resistance

Identification:

  • Dark gray to black color
  • Fine-grained texture
  • Mafic composition (plagioclase + pyroxene)
  • Magnetic properties (contains magnetite)

Hydrogeology Note:

  • In Triassic basins, water tends to flow along these dikes due to fracturing and weathering

Granite Outcrops

What is it?

Massive plutonic igneous rock exposures.

Where to find:

  • Piedmont region prominently
  • Form domes and tors (Stone Mountain)
  • Quarries and natural exposures

Identification:

  • Coarse-grained (phaneritic) texture
  • Light-colored (quartz, feldspar, mica)
  • Granitic composition
  • Often shows jointing patterns

Gneiss Exposures

What is it?

High-grade metamorphic rock with distinctive banding.

Where to find:

  • Blue Ridge and Piedmont regions
  • Road cuts and stream beds
  • Forms the basement of much of western NC

Identification:

  • Alternating light and dark bands
  • Coarse-grained texture
  • Foliation (layered structure)
  • Common minerals: quartz, feldspar, biotite

Key Takeaways

  • Rocks: Aggregates of minerals, 3 types (Igneous, Sedimentary, Metamorphic) via Rock Cycle.
  • Mineral ID: Combination of physical properties.
  • NC has diverse geology. Practice is key!

Questions?

Thank you! Go explore rocks and minerals!

Dr. Adam Hogan
NC State Chemistry Department
aehogan2@ncsu.edu

Image Credits

All images used under Creative Commons or public domain licenses:

  • Dioptase crystal - Rob Lavinsky, iRocks.com (CC BY-SA 3.0)
  • Stone Mountain State Park granite outcrop - Wikimedia Commons (CC BY-SA 3.0)
  • Stone Mountain aerial view - Wikimedia Commons (CC BY-SA 3.0)
  • Sauratown Mountain, Piedmont NC - Wikimedia Commons (CC BY-SA 3.0)
  • Quartz crystal - Parent Géry (CC BY-SA 3.0)
  • Potassium feldspar - Rob Lavinsky, iRocks.com (CC BY-SA 3.0)
  • Orthoclase-Biotite - Rob Lavinsky, iRocks.com (CC BY-SA 3.0)
  • Rock cycle diagram - Wikimedia Commons (Public Domain)
  • Igneous rocks chart - Woudloper (CC BY-SA 4.0)
  • Metamorphic facies - Woudloper (CC BY-SA 4.0)
  • Metamorphic rock - P199 (CC BY-SA 2.0)
  • Sedimentary rocks - USGS (Public Domain)
  • Sandstone - USDA (Public Domain)
  • Hematite streak - Amcyrus2012 (CC BY-SA 4.0)
  • NC Geology map - NC Department of Environmental Quality
  • Mohs scale - National Park Service (Public Domain)
  • Bowen's series - Wikimedia Commons (Public Domain)
  • Volcano eruption - Giles Laurent (CC BY-SA 4.0)
  • Migmatite - Geomartin (CC BY-SA 4.0)
  • Amphibole schist - James St. John (CC BY 2.0)
  • Almandin garnet - Géry Parent (CC BY-SA 3.0)
  • Amethyst - Rob Lavinsky, iRocks.com (CC BY-SA 3.0)
  • Chrysotile - Stan Celestian (CC BY-SA 3.0)
  • Malachite - Rob Lavinsky, iRocks.com (CC BY-SA 3.0)
  • Pyrite cubic crystals - Rob Lavinsky, iRocks.com (CC BY-SA 3.0)
  • Obsidian - Vassil (CC BY-SA 3.0)
  • Autunite UV fluorescence - Alchemist-hp (CC BY-SA 3.0)
  • Igneous rock identification chart - Wikimedia Commons (Public Domain)
  • Metamorphic rock identification chart - Wikimedia Commons (Public Domain)
  • Sedimentary rock identification chart - Wikimedia Commons (Public Domain)
  • Pegmatite body - Wikimedia Commons (CC BY-SA 3.0)
  • Quartz float pieces - Google Images (Educational Use)
  • Quartz outcrop - Wikimedia Commons (CC BY-SA 3.0)
  • Diabase dike - Wikimedia Commons (CC BY-SA 3.0)
  • Rock identification flowchart - Custom diagram created for presentation
  • Rock collection - Wikimedia Commons (CC BY-SA 3.0)
  • Coastal plain - Wikimedia Commons (Public Domain)
  • Blue Ridge exfoliation dome - Wikimedia Commons (CC BY-SA 3.0)
  • Olivine in basalt - Wikimedia Commons (CC BY-SA 3.0)
  • Peridot in basalt - Wikimedia Commons (CC BY-SA 3.0)
  • Chattanooga Shale - Wikimedia Commons (CC BY-SA 3.0)
  • Slate sample - Wikimedia Commons (CC BY-SA 3.0)
  • Magnetite specimen - Wikimedia Commons (CC BY-SA 3.0)
  • Hematite specimen - Wikimedia Commons (CC BY-SA 3.0)
  • Serpentine specimen - Wikimedia Commons (CC BY-SA 3.0)
  • Jade specimen - Wikimedia Commons (CC BY-SA 3.0)
  • Hornblende specimen - Wikimedia Commons (CC BY-SA 3.0)
  • Tourmaline specimen - USGS (Public Domain)
  • Calcite specimen - Estonian Museum of Natural History (CC BY-SA 3.0)
  • Fluorite specimen - Wikimedia Commons (CC BY-SA 3.0)
  • Amethyst geode - Wikimedia Commons (CC BY-SA 3.0)
  • Pyrite specimen - Wikimedia Commons (CC BY-SA 3.0)
  • Gold nuggets - Wikimedia Commons (CC BY-SA 3.0)
  • NC Geological Map 2024 - NC Department of Environmental Quality
  • Gneiss outcrop - Wikimedia Commons (CC BY-SA 3.0)
  • NC Rock Formations Collage - Custom collage created for presentation
  • Emerald in quartz pegmatite - Wikimedia Commons (CC BY-SA 3.0)

Speaker Notes: - Emphasize that NO SINGLE property is diagnostic - Always use multiple properties together - Start with the most obvious properties (color, luster, hardness) - Hardness is often the most reliable starting point

Speaker Notes: - Demonstrate streak test with actual mineral if available - Emphasize that streak is more consistent than color - Some minerals are too hard to streak (harder than porcelain ~7)

Speaker Notes: - Bring actual testing materials (penny, nail, glass) if possible - Demonstrate hardness testing technique - Always test on fresh, unweathered surface - Test both directions (does A scratch B, does B scratch A)

Speaker Notes: - This is the most important first step - Look at overall texture and structure first - Don't get caught up in individual minerals initially - Use multiple properties together for accurate identification